国家开发银行承办的国家助学贷款
尊敬的客户:
依据《财政部 教育部 中国人民银行 金融监管总局关于调整完善国家助学贷款有关政策的通知》(财教〔2024〕188号)有关规定,国家开发银行将对承办的国家助学贷款(含生源地信用助学贷款和高校助学贷款,下同)作出相应调整,并启动“2024年度已签合同的借款金额提升”(以下简称“提额”)工作。现将具体事项公告如下:
国家助学贷款的贷款额度上限调整为“本专科生(含预科生)每人每年20000元、研究生每人每年25000元”。您可在上述贷款额度内申请国家助学贷款。今年已签订借款合同的学生,可通过“国家开发银行学生在线系统”(https://sls.cdb.com.cn)远程申请提额。生源地信用助学贷款借款学生还可通过“国家开发银行国家助学贷款手机APP”(请扫描文末二维码下载)远程申请提额。
国家助学贷款的利率调整为LPR5Y减70BP。对今年已签订借款合同但尚未发放的助学贷款,利率直接由“LPR5Y减60BP”调整为“LPR5Y减70BP”。对已经发放的执行“LPR5Y减60BP”利率的助学贷款,统一于借款合同约定的今年的重定价日(2024年12月21日)将利率调整为“LPR5Y减70BP”。上述贷款利率调整均无需学生提出申请。
今年签订借款合同的国家开发银行承办的国家助学贷款。
按照政策要求,可以申请提额的贷款金额上限为:本专科生(含预科生)贷款金额最高提额至20000元,研究生贷款金额最高提额至25000元。提额申请提交后,贷款发放进展可登录学生在线系统查询。生源地信用助学贷款借款学生还可通过国家助学贷款手机APP查询贷款发放进展。申请提额仅允许操作一次,提额申请提交后,不得修改、不可撤销。
如需申请提额,请于2024年11月5日(含)至2024年11月14日(含),登录学生在线系统进行借款金额提额申请和相关操作。生源地信用助学贷款借款学生还可通过国家助学贷款手机APP进行借款金额提额申请和相关操作。如未在2024年11月14日(含)前通过上述渠道提交提额申请,则视同您了解上述政策及提额相关事项,并放弃申请提额。
国家开发银行不会以国家助学贷款提额申请为由,附加不合理条件、要求转账汇款或索取个人信息,如收到此类邮件、电话或短信,请勿轻信,以免蒙受损失。
如您有任何疑问,请致电国家开发银行呼叫中心95593咨询,咨询时间为工作日8:30—17:30。
请生源地信用助学贷款借款学生扫描二维码下载国家开发银行国家助学贷款APP:

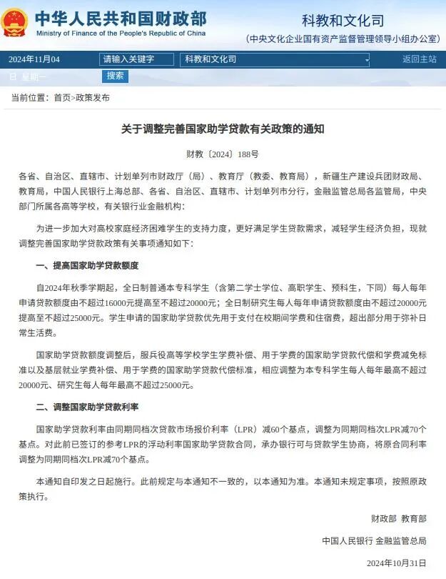
财政部官网发布的《财政部 教育部 中国人民银行 金融监管总局关于调整完善国家助学贷款有关政策的通知》(财教〔2024〕188号)
